HI,欢迎来到同城商讯,国内领先的本地信息自助发布服务平台!
立即登录
免费注册
头条商讯
同城信息
同城会展
同城直播
品牌商家
本地商家
手机版
手机版
扫码即可查看网页
客户端
客户端
点击查看下载页面
立即查看
公众号
邮箱
全国分站
首 页
同城热点
商讯头条
同城活动
同城会展
同城直播
本地商家
了解更多
关于我们
联系我们
合作伙伴
用户协议
免责声明
商家入驻
全国分支
会员中心
主站
北京站
上海站
广东站
重庆站
天津站
江苏站
浙江站
安徽站
福建站
山东站
山西站
河南站
河北站
黑龙江站
湖北站
湖南站
云南站
宁夏站
青海站
贵州站
辽宁站
吉林站
甘肃站
江西站
陕西站
广西站
海南站
西藏站
新疆站
四川站
内蒙古站
香港站
澳门站
台湾站
快速提交需求
立刻免费获取报价
图文详情
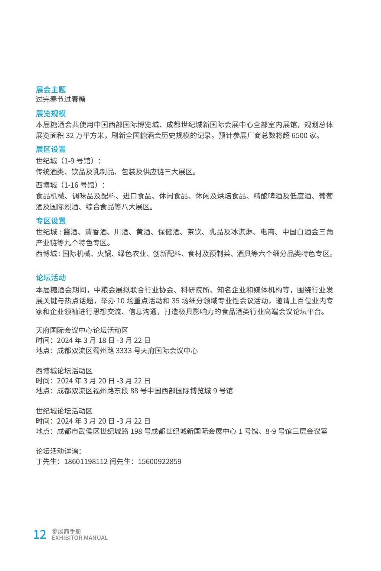
2024第110届全国糖酒会参展商手册中文版
发表时间: 2024-02-20
文章来源:会展管家大总管
浏览:
0
2024第110届全国糖酒会参展商手册中文版在线预览/下载》》
联系作者
admin
QQ
3119941190
微信
官网
TA的动态
2025-02-20
2025中国国际健康产业博览会
2025-02-20
2025第十五届中国国际清洁能源博览会
2025-02-20
2025CIHIE中国国际健康产业博览会(北京健康展健博会)
2025-02-19
聚焦早研服务,澳斯康生物正式发布Ginspire平台
2025-02-18
希洛门窗携手比利时ESSEVEE俱乐部,开启门窗营销新篇章
热门会展
1
2026俄罗斯国际起重装备及高空作业展(SPTO.Cranes)强势回归,盛瑞达桂萍萍一站式服务助力品牌闪耀莫斯科
2
掘金南亚新蓝海!2026巴基斯坦国际工程机械、矿业及金属加工展重磅来袭,盛瑞达桂萍萍一站式服务助力中国智造扬帆出海
3
2026智利国际矿业能源技术与创新展(EXPONOR CHILE)开启中国智造出海新通道,盛瑞达桂萍萍一站式服务助力高效参展
4
掘金拉美!第27届墨西哥国际工程机械及建筑机械展(CONSTRUCTO)盛大启幕,中国展商出海首选盛瑞达展览桂萍萍一站式服务
5
抢占东南亚基建风口!2026印尼CON-MINE工程机械展启动,北京盛瑞达桂萍萍带您锁定东南亚千亿工程机械市场
6
2026年厄瓜多尔矿业展前瞻:南美“矿产宝库”的商业密码与掘金攻略
7
2026年温哥华CIM Connect展会:矿业界的达沃斯论坛即将开幕
8
2026贵阳餐饮供应链展览会
9
2026第九届中国私域新渠道团长大会26年3月18-20日在沪举办
10
2026全球自有品牌产品亚洲展(郑州)
热门展会
1
2026年第三十九届中国国际五金博览会
2
2026第二十二届上海国际箱包手袋皮具展览会
3
2026CCF上海国际家居及时尚生活博览会
4
2026中国华东进出口商品交易会(华交会)
5
2026第27届上海国际礼品及家居用品展览会 (CGHE)
6
2026中国国际五金展(科隆展)
7
2026中国跨境电商交易会(第六届)
8
2026北京礼品、赠品及家庭用品展览会(第53届)
9
中国成都社会公共安全产品与技术博览会
10
第26届四川安博会展会